焦虑症是一种常见且致残的精神健康负担,每年影响全球约14%的人。尽管目前的药物和心理治疗有所进展,但许多患者的反应不佳,现有疗法往往伴随副作用或成瘾风险,且主要侧重于症状管理,未能解决焦虑的潜在生物学机制。
近年来,越来越多的证据表明,线粒体异常与焦虑相关表型有关。线粒体是细胞的能量中心,是能量代谢和细胞稳态的核心调节器,对神经元健康和功能至关重要。在动物和人类研究中,线粒体功能障碍与焦虑和其他精神疾病有关,表现为生物能量不足、氧化应激,以及线粒体动态和质量控制的中断。
在众多新兴的线粒体靶向策略中,尿石素A(Urolithin A, UA) 引起了广泛关注。UA是一种源自肠道菌群的代谢物,已知能够增强线粒体健康。它具有神经保护作用,能够穿过血脑屏障,并在神经退行性疾病的临床前模型中有效恢复线粒体功能和神经元健康。
最近,一项发表于《Biological Psychiatry》的研究发现了天然化合物尿石素A能够修复大鼠大脑中的线粒体功能,从而逆转高焦虑行为。

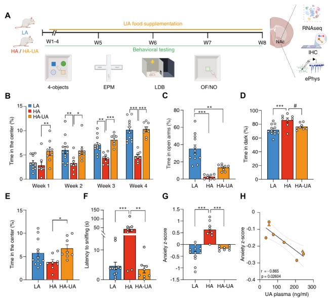
本研究的重点在于伏隔核,这是调节焦虑的关键脑区,其中伏隔核的中棘神经元中的线粒体功能障碍已被证明与焦虑表型有关。研究人员采用了一种系统方法,慢性给药尿石素A(25mg/kg/天)给两种经过验证的啮齿动物高焦虑模型:1)具有自然变异的高焦虑动物;2)经过选择性繁殖的具有高应激反应性的动物(高皮质酮反应者,High-CR)。低焦虑动物作为对照组。
结果显示,尿石素A在两种高焦虑模型中,对雄性和雌性动物都产生了强大的抗焦虑作用,而没有改变低焦虑动物的行为。高焦虑动物在多种行为测试中,焦虑样行为显著减少,例如在高架十字迷宫、明暗箱和开放场/新物体测试中,它们在焦虑区域停留的时间增加。这种抗焦虑作用与血浆尿石素A浓度呈负相关,并且在治疗短短一周后就观察到了早期效应。

经过进一步研究,高焦虑动物和低焦虑动物的线粒体特征存在明显区别。然而,经尿石素A治疗的高焦虑动物的线粒体特征与低焦虑动物相似,表明尿石素A逆转了与焦虑相关的线粒体改变。在高焦虑动物中,线粒体中心法则、代谢、氧化磷酸化以及线粒体动态和监视等主要通路都受到下调影响,但尿石素A治疗后,这些通路被恢复到类似于正常动物的水平。
